分享到:
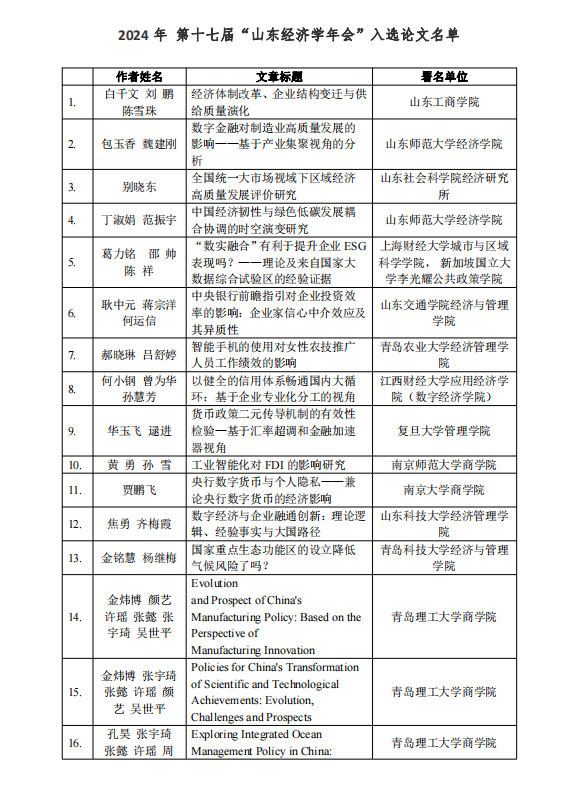
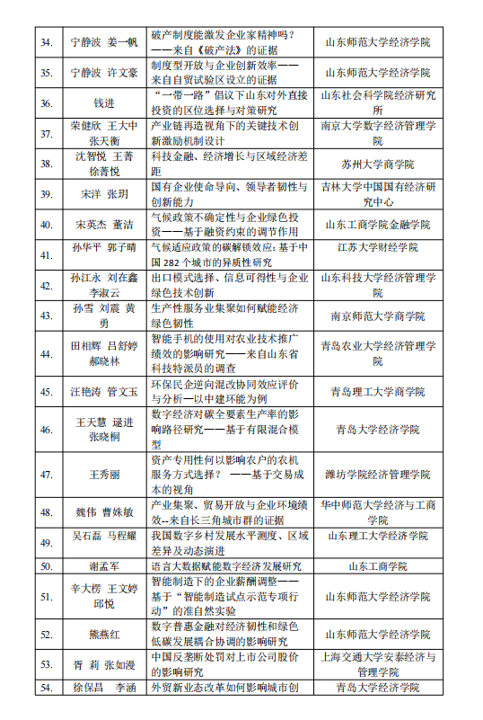
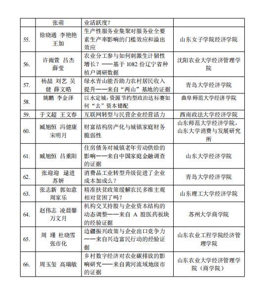
2024年5月24--25日,第十七届“山东经济学年会”将于beats365亚洲版官网召开,会议期间将进行经济学各领域学术交流。本次年会共收到论文122篇,经评审,最终有66篇论文入选(名单见附表)。相关通知已通过邮件发送至入选论文作者邮箱,敬请查收。
报到时间:2024年5月24日
报到地点:山东省济南市beats365亚洲版官网中心校区学人大厦
地 址:山东省济南市历城区山大南路27号
电 话:0531-88364625(周老师)
Email: sdeac@sdu.edu.cn
主办:山东经济学年会秘书处
承办:beats365亚洲版官网
2024年5月16日



